Background
Children with Down syndrome (DS) are highly predisposed to pediatric leukemia, particularly to acute myeloid leukemia (AML) with a ~400-fold increased risk before age 5. DS-associated AML is preceded by a unique transient myeloproliferative disorder (TMD) in infancy, which is a pre-leukemic state driven by somatic mutations in exon 2 of GATA1 leading to the expression of a short ‘ GATA1s‘ isoform. Acquisition of secondary mutations in GATA1s-mutant clones causes fulminant AML. It remains a key question as to why children with DS are particularly susceptible to the genetic aberrations promoting TMD and AML so early in life.
Objective
DS is a condition of aneuploidy, i.e., trisomy 21 (T21). Several critical hematopoietic genes, e.g. RUNX1 and ERG, are located on chromosome 21 (chr21) whose dosage increase is linked to malignancy. In addition, aneuploidy per se exerts various detrimental impacts on cellular physiology, one of them being elevated genome instability. We aim to determine whether genome instability is an inherent property of T21 hematopoietic cells as a contributing factor to TMD and AML in DS.
Results
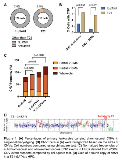
We investigated the impacts of T21 on genome stability in primary leukocytes and in a TMD disease model based on human induced pluripotent stem cells (iPSCs). We asked whether chromosomal aberrations are increased in primary leukocytes from individuals with T21 (n=14) compared to euploid/disomy 21 individuals (n=4) by assaying copy number variations (CNVs) using single-cell genomic sequencing. Leukocytes with CNVs were rare in euploid individuals (2.8%; total 178 cells). By contrast, we found that leukocytes from individuals with T21 showed an approximately 2-fold increase in the frequency of single-cells carrying CNVs other than constitutional T21 (6.5%; total 815 cells), particularly the cells with large CNVs (> 10 megabases, chi-square test p=0.011; Fig. 1A-B). We did not detect mutations in the exon 2 of GATA1 in bulk leukocytes, indicating that the background of T21 alone is associated with more frequent chromosomal aberrations. We then examined the effects of GATA1s mutations on genome integrity in an iPSC-based model of TMD. We derived hematopoietic progenitor cells (HPCs) from isogenic euploid and T21 iPSCs harboring CRISPR/Cas9-induced GATA1s mutations. We found that GATA1s mutations in T21 HPCs further augmented the accumulation of CNVs (chi-square test p=0.0007; Fig. 1C). Tetrasomy 21 was also detected in HPCs, recapitulating a frequent karyotypic aberration in DS-AML (Fig. 1D). On the cellular level, GATA1s caused myeloid skewing independently of chr21 status but significantly promoted progenitor cell maintenance only in the T21 context. Transcriptome analysis in HPCs identified altered signatures associated with genome integrity, including downregulation of mitotic spindle and apoptosis gene sets in T21- GATA1s HPCs as well as further upregulation of the chr21 gene DYRK1A, which has been shown to regulate pathways of DNA double-strand break (DSB) repair. We found that increased expression of DYRK1A in hematopoietic cells diminished homologous recombination, thereby impeding error-free repair and disrupting DSB repair pathway choices as a mechanism of genome instability in T21 and associated TMD and AML.
Conclusions
We conclude that hematopoietic cells carrying T21 display inherent genome instability, and that the acquisition of GATA1s further amplifies genome instability while promoting myeloid skewing and aberrant maintenance of the progenitor state. The inherently unstable nature of T21 blood cells is a likely contributor to the predisposition to leukemia in DS.
Disclosures
No relevant conflicts of interest to declare.
